绅士漫画

绅士漫画通知

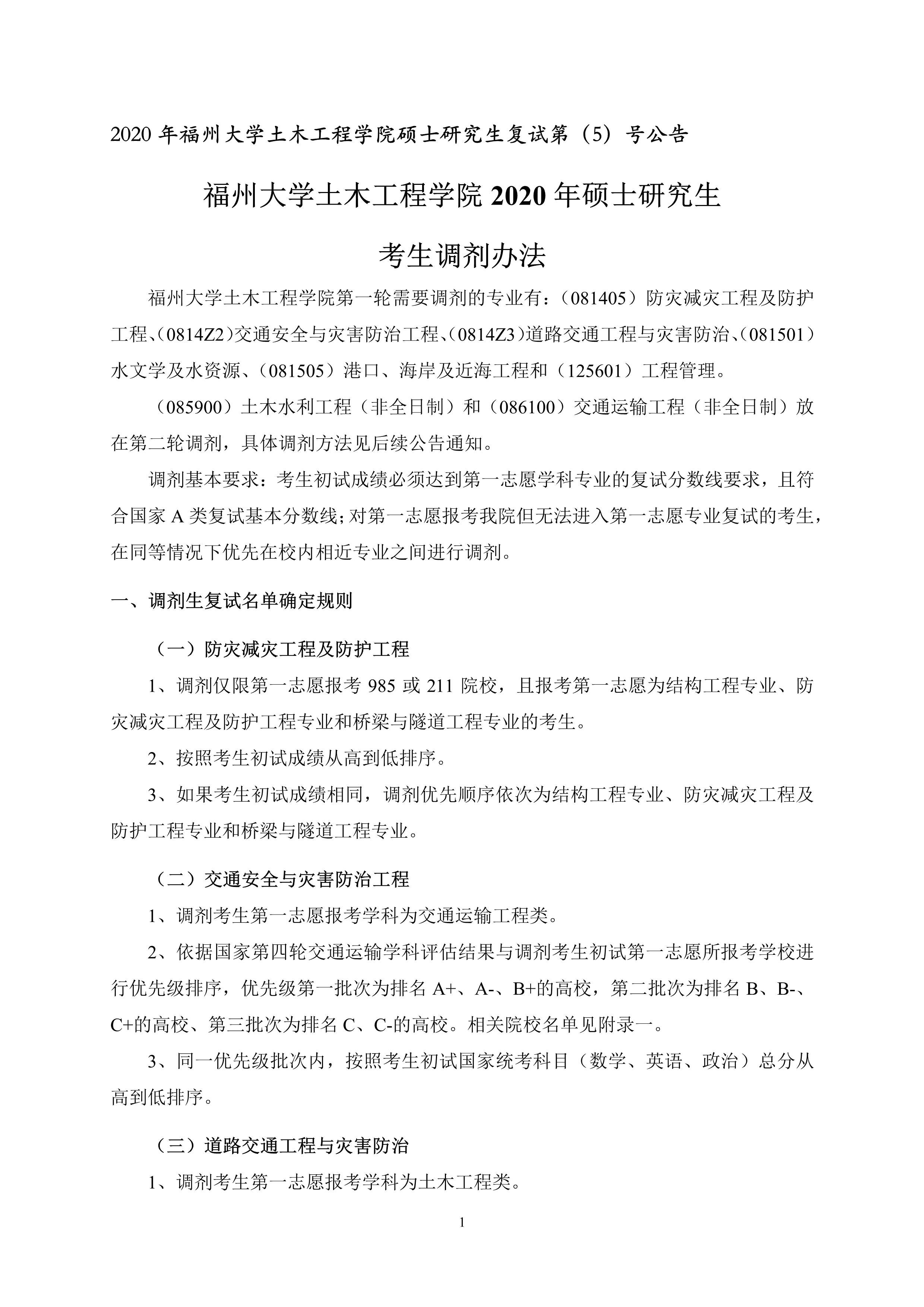
绅士漫画 2020年硕士研究生考生调剂办法

发布:2020-05-13 00:00来源:暂无    点击数:

第5号公告-绅士漫画
2020年硕士研究生考生调剂办法_1

第5号公告-绅士漫画
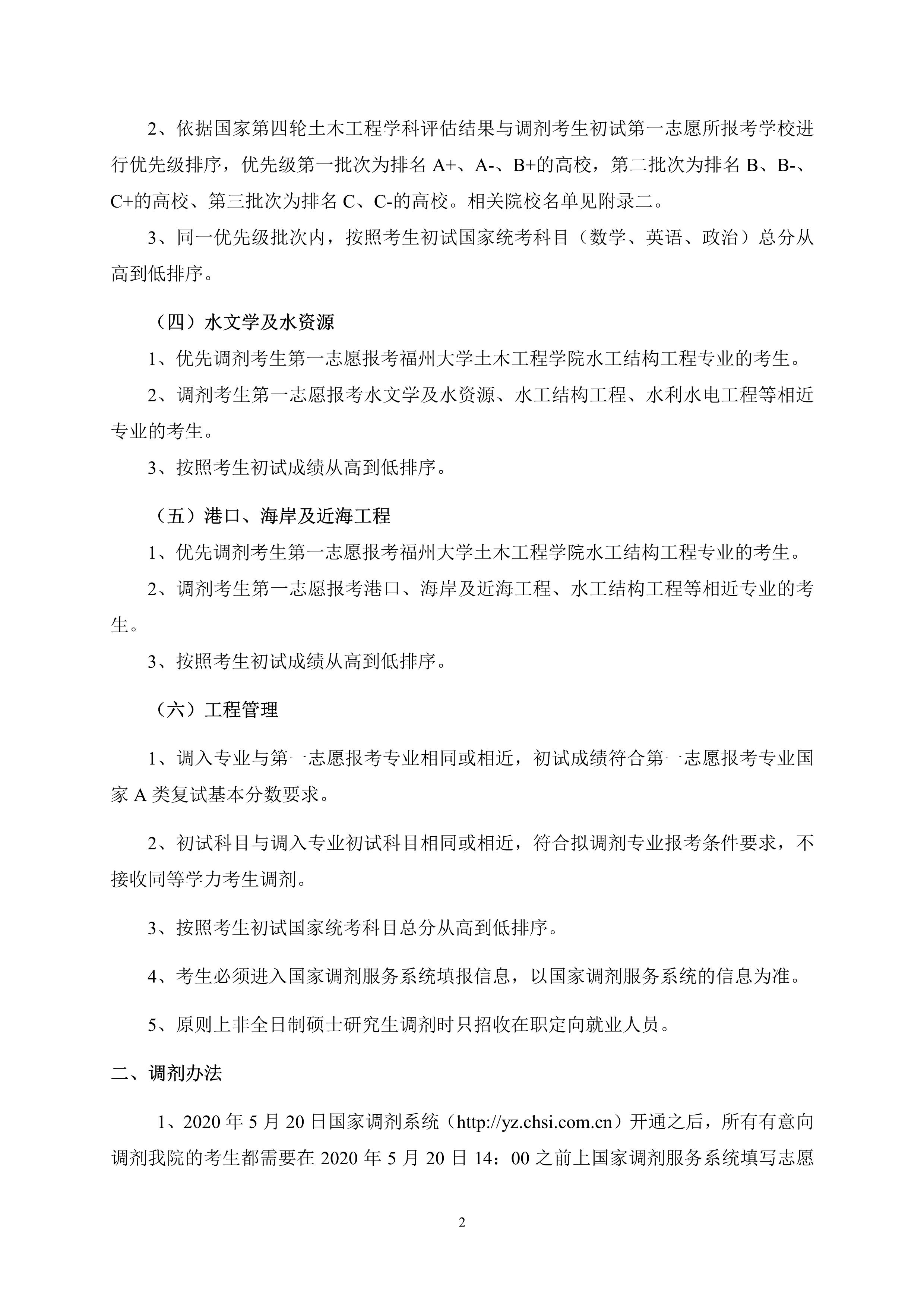
2020年硕士研究生考生调剂办法_2

第5号公告-绅士漫画
2020年硕士研究生考生调剂办法_4

第5号公告-绅士漫画
2020年硕士研究生考生调剂办法_5